PULS

Redundantní moduly pro sérii MiniLine MLY02

Série MLY02

Redundantní moduly zvyšují spolehlivost napájecího systému. Mají dva oddělené vstupy pro připojení 2 zdrojů. Tyto moduly oddělují zdroje od zátěže. Pokud selže jeden zdroj, druhý stále zajišťuje napájení. Tento systém se nazývá redundantní systém 1+1.
  • Zásadní zvýšení provozní spolehlivosti napájecího systému
  • Oddělení zdrojů a zátěží
  • Přednostní napájení prioritních/ kritických zátěží
  • Určeno pro řadu MiniLine
  • Záruka 3 roky
Prumyslový napájecí zdroj MLY02.100

MLY02

Vybraná varianta

Prumyslový napájecí zdroj MLY02.100

Redundantní modul 12-48 v DC, 2x5 a

Art:

Vybraná varianta

Specifikace

Vstupní parametry

Vstupní napětí AC 12-48 V
Vstupní napětí DC min. 9 V DC
Vstupní napětí DC max. 60 V DC
Vstupní proud na vedení max. 5 A

Výstupní parametry

Výstupní napětí 24 V DC
Výstupní proud 10 A
Max. výstupní proud 16 A

Rozmery a hmotnost

Šířka 45 mm
Výška 75 mm

*Invisible Heading*

Hloubka 91 mm
Hmotnost 0,14 kg

Ostatní parametry

Shoda s normami ATEX, CE, CSA, GL, UL
Třída krytí IP20
Kryt ABS-plast
Pokles napětí na polovodiči při Imax. 900 mV
Min. teplota bez omezení výstupního výkonu -40 °C
Max. teplota bez omezení výstupního výkonu 60 °C

Popis produktu

 

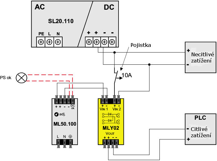
Redundantní moduly slouží ke zvýšení provozní spolehlivosti napájecího systému tím, že - majíc dva samostatné vstupy oddělené diodami pro přípojení 2 napájecích zdrojů- oddělují zdroje od zátěže nebo jednotlivé zdroje navzájem – při závadě či zkratu jednoho zdroje tento negativně neovlivní funkci dalšího zdroje a napájení zátěží. Z toho důvodu je samozřejmě obecně vzato vhodné zajistit pro každý napájecí zdroj nezávislé napájení (např. z jiné fáze).

Zvýšení provozní spolehlivosti napájení - zdvojené napájení zátěže (2 stejné zdroje), redundance 1+1, N+1, prostá redundance

Této vlastnosti se využívá při tzv. redundanci 1+1 (dva stejně dimenzované zdroje napájí zátěž rovnou max. I
výst nomjednoho zdroje) nebo redundanci N+1 (N+1 stejně dimenzovaných zdrojů napájejí zátěž rovnou max. N x Ivýst nomjednoho zdroje). V případě poruchy (typicky zkratu) na výstupu jednoho napájecího zdroje dioda v redundantním modulu zabrání tomu, aby byl druhý zdroj zkratem prvního přetížen. Výstup zkratovaného zdroje je tedy odpojen, vliv zkratu se tedy neprojeví na funkci druhého zdroje tím pádem ani na napájení zátěží. Ve výsledku je tedy systém chráněný před vnitřní poruchou (redundance zvyšuje provozní spolehlivost napájecího systému) a to je obzvláště potřebné v procesech, kde jsou prostoje dražší než součet cen za jeden zdroj navíc a redundantní modul.

Napájení prioritních/ kritických zátěží (1 hlavní + 1 menší záložní zdroj)

Redundantní modul lze použít také v systémech, ve kterých má být zajištěn nepřetržitý provoz citlivých/ prioritních/ preferovaných/ kritických zátěží. První vstup modulu je pak připojen k hlavnímu zdroji, které přímo napájí běžné/"silové" zátěže, například motorky či ventily. Vstup 2 je připojen k menšímu (záložnímu) napájecím zdroji, který nenapájí prioritní/kritické zátěže (typicky PLC) přímo - ty jsou napájeny z výstupu redundantního modulu. V případě poruchy hlavního zdroje či jeho zkratu budou prioritní/ kritické zátěže napájeny ze záložního zdroje, který nebude plýtvta svým výkonem na napájení méně důležitých běžných/"silových" zátěži.

Směřování výkonu ze záložního systému (bufferu či UPS) jen prioritním/ kritickým zátěžím (1 hlavní zdroj + 1 záložní systém)

Stejnou logiku má aplikace, kdy při výpadku napájení je výkon z DC-UPS či bufferu směřovaná opět pouze do kritických prioritníchI kritických zátěží

Napájecí systém s hlavním zdrojem a baterií (1 hlavní zdroj + baterie)

Namísto jednoho z napájecích zdrojů může být do modulu připojena např. baterie, neboť modul má vstupní napětí 10-60 V ss.

Oddělení napájení a zátěží

Redundantní modul lze též použít k odělení napájecího zdroje od zátěže, aby se zabránilo zpětnému/ rekuperačnímu napětí působícímu ze strany zátěže na výstup zdroje, např. rekuperačnímu napětí z motorů či baterií.

Upozornění
I
výst nommodulu je zároveň součtem Ivst nomobou vstupů. Je tedy nutné zajistit, že hodnota Ivýst nomkaždého připojeného zdroje nesmí překročit Ivst nompříslušného vstupu modulu, stejně je tomu i v případě zkratového proudu. Zde je dobré si uvědomit, že např. Ivst maxkaždého ze vstupů modulu YR40.241 je 32,5 A, zatímco zkratový proud předpokládaně použitého zdroje QS20.241 může být i 40A, takže je nutné použít externí pojistku.

 

Technické parametry

Vstupní stejnosměrné napětí

10-60 V ss

Max. proud*

2x5 A nebo 1x10 A trvale (max. 2x 8 A/ 5 s)

Špičkový proud

125 A/ 10 ms

Vnitřní úbytek napětí na diodě

0,9 V

Provozní teplota

-40 °C ... +70 °C, od +60°C nutná redukce zátěže 0.25 A/ °C

Třída krytí

IP20

Hmotnost

136 g

Připojení

pružinové svorky, pevný vodič max. 4 mm² drát, lankový 2.5 mm²

Rozměry š x d x V

45 x 97 x 75 mm

Homologace

UL508 Listed, UL60950, GL, ABS

EMC

EN 61000-6-1, EN 61000-6-2, EN 61000-6-3, EN 61000-6-4.
FCC Part 15 Class B. EN55011/EN55022 Class B

Třída bezpečnosti

EN61131-2, EN60204-1, EN50178

 

Připojení

Zdvojené napájení zátěže

Systém s prioritními zátěžemi

269281_536.tif

269282_536.tif

 

Objednací informace

Objednací čísla

Popis

Výstupní parametry

MLY02

Redundantní modul

Výst. proud 10 A

 

Příslušenství

INSPO

Produktové zprávy

Facility Management 4.0: Jak zajistit maximální bezpečnost a energetickou efektivitu vaší budovy

Moderní budovy již nejsou pouze statickými strukturami z betonu a skla. Stávají se z nich "živé organismy" řízené sofistikovanými nervovými systémy. Technologie pro monitorování a řízení procesů, často souhrnně označované jako BMS (Building Management Systems) nebo MaR (Měření a Regulace), jsou klíčové pro efektivitu, bezpečnost a komfort uživatelů.

Produktové zprávy

Efektivní oddělení řídicích a procesních obvodů pomocí reléových modulů DELCON

Případová studie z oblasti papírenského a chemického průmyslu

Produktové zprávy

Nová generace klimatizačních jednotek SLIMLINE NEO

Seifert Systems uvádí SLIMLINE NEO: Revoluční chlazení s R290 bez PFAS. Invertorová technologie srazí náklady a chrání klima. Budoucnost je teď.

Produktové zprávy

Adel System

Oznamuje navázání nové strategické spolupráce s italským výrobcem ADEL System, lídrem v oblasti zálohovaného napájení. Toto partnerství rozšiřuje naše portfolio o špičkové průmyslové napájecí zdroje, DC-UPS systémy a inteligentní nabíječky baterií, které jsou navrženy pro maximální spolehlivost a bezpečnost v nejnáročnějších aplikacích.

Produktové zprávy

Klimatizace pro potravinářský a nápojový průmysl

Zajistěte bezchybný výkon a chraňte veřejné zdraví. Tento průvodce vám pomůže vybrat zařízení, které odolá drsným podmínkám potravinářské výroby a splní veškeré regulační požadavky.

Produktové zprávy

Napájecí zdroj Puls s displejem

Informace přímo z displeje vašeho napájecího zdroje. Věděli jste, že informace můžete získat přímo z vašeho napájecího zdroje?

Zákaznický servis
Kontaktujte nás:
+420 241 484 940
Poslat e-mail
Potřebujete pomoci?
Logo

Cookies nastavení oemautomatic.cz

Soubory cookies nám pomáhají zlepšovat vaši zkušenost s námi a proto, abychom mohli zpracovávat přihlašovací údaje, nabízet personalizovaný obsah a pro základní funkčnost tohoto webu používáme některé soubory cookies.

Nikdy nebudeme prodávat žádné informace o vás.

Můžete přijmout všechny soubory cookies nebo přizpůsobit své preference týkající se souborů cookies, můžete také kdykoli změnit své preference pro soubory cookies návštěvou naší kontaktní stránky.


Nezbytné soubory cookies

Tyto soubory cookies jsou nezbytné pro fungování webu a nelze je v našich systémech vypnout. Obvykle se používají pouze v reakci na akce, které jste provedli v souvislosti s požadavkem na službu, například při nastavení osobních preferencí, přihlášení nebo vyplnění formuláře.

Soubory cookies pro analýzu a měření

Tyto soubory cookies nám umožňují počítat počet návštěv a zdroje návštěvnosti, abychom mohli měřit a zlepšovat výkon našich webových stránek. Pomáhají nám zjistit, které stránky jsou více či méně oblíbené a jak se návštěvníci po webu pohybují. Informace, které tyto cookies shromažďují jsou agregované, a tedy zcela anonymní. Pokud tyto soubory nepovolíte, nevíme, kdy jste navštívili naše webové stránky.

Marketingové soubory cookies

Tyto soubory cookies mohou přidat naši partneři. Mohou je použít k vytvoření vašeho profilu na základě vašich zájmů, aby vám mohli zobrazovat relevantnější informace. Neukládají žádné osobní údaje – pouze informace o vašem prohlížeči a zařízení. Pokud tyto cookies nepřijmete, budete mít obecnější a méně přizpůsobenou uživatelskou zkušenost.